Spletna revija za znanstvenike, strokovnjake
in nevroznanstvene navdušence
Naslovnica Članki Intervjuji Mnenja Zdravje Korenine eSinapsa Številke
Od presnovnega encima do spodbujevalca mielinizacije: nova vloga γ-enolaze pri razvoju oligodendrocitov
članki
eSinapsa, 2011-1
Zvezdan Pirtošek
Eksoskeleti – inteligentne bionske naprave
Marko Munih
O aktualnih dilemah draženja globokih možganskih struktur pri obsesivno - kompulzivni motnji
Nadja Jarc
Sledite svojo srečo ... z iPhone
Urban Kordeš
eSinapsa, 2011-2
Renata Salecl
Gašper Tkačik
Astrociti – spregledane zvezde nevrobiologije
Marko Kreft, Robert Zorec
Sašo Dolenc
Meditacija - malo truda, veliko koristi
Luka Dimic
eSinapsa, 2011-3
Mara Bresjanac
Martina Starc
Rok Berlot
Varnost uporabe generičnih protiepileptičnih zdravil
Mojca Kržan, Matevž Kržan
Možgani, računalniki - nekaj vmes
Miha Pelko
eSinapsa, 2012-4
Ali so moški in ženski možgani različni?
Gregor Majdič
O kognitivnih motnjah pri bolnikih s Parkinsonovo boleznijo
Dejan Georgiev
Akutno možgansko kap lahko uspešno zdravimo
Nina Vujasinovič, Bojana Žvan
Vloga nevropsihološke diagnostike pri odkrivanju zgodnjih znakov alzheimerjeve bolezni
Simon Brezovar
eSinapsa, 2013-5
Učinek placeba brez lažnih zdravil in zavajanja
Mara Bresjanac
Subarahnoidna krvavitev zaradi tromboze venskih sinusov
Mateja Repar, Anita Resman Gašperčič
Srečanje dveh velikanov: možganov in imunskega sistema
Matej Markota
Novo odkritje na področju sporadičnih prionskih bolezni
Jana Jerše, Nadja Jarc
eSinapsa, 2013-6
Odstranjevanje možganskih tumorjev pri budnem bolniku
Andrej Vranič, Jasmina Markovič, Blaž Koritnik
Zmedena bolnica, ki nič ne vidi ali PRES
Manja Hribar, Vid Zgonc
Manja Hribar
Sistemska skleroza in ishemična možganska kap - vzročna povezanost ali le koincidenca?
Mateja Repar, Janja Pretnar Oblak
Netravmatska lokalizirana konveksitetna subarahnoidna krvavitev
Mateja Repar, Fajko F. Bajrović
Klemen Grabljevec
Z omejevanjem spodbujajoča terapija pri bolnikih po nezgodni možganski poškodbi
Dejana Zajc, Klemen Grabljevec
eSinapsa, 2014-7
Možgani v mreži navezanosti, ki nas zaznamuje
Barbara Horvat
Vpliv senzoričnega dotoka na uglasitev možganskih povezav
Peter Gradišnik
Človeški konektom ali kakšne so zveze v naših možganih
Blaž Koritnik
Niko Lah
Torkove delavnice za osnovnošolce
Mateja Drolec Novak, Vid V. Vodušek
Da ne pozabim! Tehnike za pomladitev spomina
Klara Tostovršnik, Hana Hawlina
Površina socialne nevroznanosti
Manuel Kuran
Clarity - bistri možgani Karla Deisserotha
Gregor Belušič
Barbara Gnidovec Stražišar
Bojana Žvan
Nevroplastičnost po možganski kapi
Marjan Zaletel
Klinično psihološka obravnava pacientov po možganski kapi in podpora pri vračanju na delovno mesto
Barbara Starovasnik Žagavec
Možgani: organ, s katerim ljubimo
Andraž Matkovič
Marija Šoštarič Podlesnik
Gibalno-kognitivna vadba: praktična delavnica
Mitja Gerževič, Marina Dobnik
Anton Grad
Nevrologija, imunologija, psihiatrija …
Bojan Rojc
Andraž Stožer, Janez Bregant
Dominika Novak Pihler
Možganska kap – »kako ostati v omrežju?«
Nina Ozimic
Klara Tostovršnik
eSinapsa, 2014-8
Znotrajžilno zdravljenje možganskih anevrizem
Tamara Gorjanc, Dimitrij Lovrič
Obravnava hladnih možganskih anevrizem
Bojana Žvan, Janja Pretnar Oblak
Ali deklice z Rettovim sindromom govorijo z očmi?
Anka Slana, Urška Slana
Progresivna multifokalna encefalopatija
Urša Zabret, Katarina Šurlan Popovič
Ne ubijaj – poskusi na živalih
Martina Perše
Poizkusi na živalih - za in proti
Simon Horvat
eSinapsa, 2015-9
Kako deluje navigacijski sistem v naših možganih
Simon Brezovar
Vsakodnevno delo slepe osebe / s slepo osebo
Denis Kamnar
Uroš Marušič
Manca Tekavčič Pompe
Toni Pustovrh
Marko Hawlina
Od svetlobe do podobe ali kako vidijo svet naši možgani
Simon Brezovar
Janja Hrastovšek
Zala Kurinčič
Pogledi na mejno osebnostno motnjo
Jerica Radež, Peter Kapš
Uvid kot socialno psihološki fenomen
Vid Vodušek
Uvod v vidno-prostorske funkcije s praktičnimi primeri
Ana Bujišić, Sanja Roškar
eSinapsa, 2015-10
Difuzijsko magnetnoresonančno slikanje
Rok Berlot
Katja Pavšič
Radiološko izolirani sindrom - ali ga moramo poznati?
Matej Vouk, Katarina Šurlan Popovič
Kako izgledajo možgani, ki govorijo več jezikov?
Gašper Zupan
Nov pristop v rehabilitaciji - terapija s pomočjo psa
Mateja Drljepan
Pogled v maternico z magnetnoresonančno preiskavo
Taja Jordan, Tina Vipotnik Vesnaver
Saša Zorjan
Saša Zorjan
Nevroestetika: ko nevroznanost obišče galerijo
Anja Voljavec, Hana Hawlina, Nika Vrabič
Ali so psihogeni neepileptični napadi res psihogeni?
Saška Vipotnik, Gal Granda
Kako nam lahko glasna glasba »vzame« sluh in povzroči tinitus
Nejc Steiner, Saba Battelino
eSinapsa, 2016-11
Mara Bresjanac
Kako ultrazvok odpira pot v možgane
Kaja Kolmančič
Kako je epigenetika spremenila nevroznanost
Metka Ravnik Glavač
Ondinino prekletstvo ali sindrom prirojene centralne hipoventilacije
Katja Pavšič, Barbara Gnidovec Stražišar, Janja Pretnar Oblak, Fajko F. Bajrović
Zika virus in magnetnoresonančna diagnostika nepravilnosti osrednjega živčevja pri plodu
Rok Banko, Tina Vipotnik Vesnaver
Motnje ravnotežja otrok in odraslih
Nejc Steiner, Saba Battelino
eSinapsa, 2016-12
Vloga magnetnoresonančne spektroskopije pri obravnavi možganskih tumorjev
Gašper Zupan, Katarina Šurlan Popovič
Tiskanje tridimenzionalnih modelov v medicini
Andrej Vovk
Aleš Oblak
Kevin Klarič
Sinestezija: umetnica, ki ne želi odrasti
Tisa Frelih
Računska psihiatrija: od nevroznanosti do klinike
Nastja Tomat
Kognitivni nadzor: od vsakdanjega življenja do bolezni
Vida Ana Politakis
eSinapsa, 2017-13
Internet: nadgradnja ali nadomestek uma?
Matej Perovnik
Vloga črevesnega mikrobioma pri odzivu na stres
Vesna van Midden
Stres pušča posledice tako na človeškem kot živalskem organizmu
Jasmina Kerčmar
Prikaz normalne anatomije in bolezenskih stanj obraznega živca z magnetno resonanco
Rok Banko, Matej Vrabec
Psihedelična izkušnja in njen zdravilni potencial
Anja Cehnar, Jona Basle
Vpliv hiperglikemije na delovanje možganov
Jasna Šuput Omladič, Simona Klemenčič
Nevrofibromatoza: napredujoče obolenje centralnega in perifernega živčevja
Nejc Steiner, Saba Battelino
Fenomen žrtvenega jagnja v dobi interneta
Dolores Trol
Tesnoba staršev in strategije spoprijemanja, ko pri otroku na novo odkrijejo epilepsijo
Daša Kocjančič, Petra Lešnik Musek, Vesna Krkoč, David Gosar
eSinapsa, 2017-14
Zakaj ne zapeljem s ceste, ko kihnem?
Anka Slana Ozimič, Grega Repovš
Možgani pod stresom: od celic do duševnih motenj
Nastja Tomat
Nobelova nagrada za odkritje molekularnih mehanizmov nadzora cirkadianih ritmov
Leja Dolenc Grošelj
Na sledi prvi vzročni terapiji Huntingtonove bolezni
Danaja Metul
Razlike med spoloma pri Parkinsonovi bolezni
Kaja Kolmančič
eSinapsa, 2018-15
Susceptibilno poudarjeno magnetnoresonančno slikanje pri bolniku z ALS
Alja Vičič, Jernej Avsenik, Rok Berlot
Sara Fabjan
Reverzibilni cerebralni vazokonstrikcijski sindrom – pot do diagnoze
Maja Cimperšek, Katarina Šurlan Popovič
Liam Korošec Hudnik
Kognitivno funkcioniranje pri izgorelosti
Marina Horvat
eSinapsa, 2019-16
Maša Čater
Saša Koprivec
Infekcije osrednjega živčnega sistema s flavivirusi
Maja Potokar
Raziskava: Kako depresija vpliva na kognitivne sposobnosti?
Vida Ana Politakis
Razvoj depresije pri otrocih z vidika navezovalnega vedenja
Neža Grgurevič
Sonja Prpar Mihevc
Umetno inteligentna nevroznanost: srečanje nevronskih mrež in možganske fiziologije
Kristijan Armeni
Čebelji strup pri preventivi nevrodegenerativnih bolezni in priložnost za klinično prakso
Matjaž Deželak
eSinapsa, 2019-17
IgG4+ – skupni imenovalec diagnoz iz preteklosti
Cene Jerele, Katarina Šurlan Popovič
Nov molekulski mehanizem delovanja ketamina v astrocitih
Matjaž Stenovec
Praktični pristop k obravnavi utrujenosti in motenj spanja pri bolnikih z multiplo sklerozo
Nik Krajnc, Leja Dolenc Grošelj
Jure Pešak
eSinapsa, 2020-18
Bolezni spektra anti-MOG pri odraslih
Nik Krajnc
Samomor pod lupo nevroznanosti
Alina Holnthaner
eSinapsa, 2020-19
Ob mednarodnem dnevu znakovnih jezikov
Anka Slana Ozimič
Teorija obetov: kako sprejemamo tvegane odločitve
Nastja Tomat
Sara Fabjan
Matjaž Deželak
Nina Stanojević, Uroš Kovačič
Od človeških nevronov do možganskih organoidov – nova obzorja v nevroznanosti
Vesna M. van Midden
Splošna umetna inteligenca ali statistične jezikovne papige?
Kristijan Armeni
Zunajcelični vezikli kot prenašalci zdravilnih učinkovin preko krvno-možganske prepreke
Saša Koprivec
Matjaž Deželak
eSinapsa, 2021-20
Migrena: starodavna bolezen, sodobni pristopi k zdravljenju
Eva Koban, Lina Savšek
Zgodnji razvoj socialnega vedenja
Vesna Jug
Nastja Tomat
Mikrosplet: povezovanje preko mikrobioma
Tina Tinkara Peternelj
Stimulacija možganov kot način zdravljenja depresije
Saša Kocijančič Azzaoui
eSinapsa, 2021-21
eSinapsa, 2022-22
Sodobni vidiki motenj hranjenja
Karin Sernec
Ples in gibalni dialog z malčki
Neva Kralj
Atul Gawande
Jezikovna funkcija pri Alzheimerjevi bolezni
Gašper Tonin
Dostava terapevtikov preko krvno-možganske pregrade
Matjaž Deželak
eSinapsa, 2022-23
Akutni ishemični infarkt hrbtenjače pri zdravih otrocih – kaj lahko pove radiolog?
Katarina Šurlan Popovič, Barbara Šijaković
eSinapsa, 2023-24
Možganska omrežja pri nevrodegenerativnih boleznih
Tomaž Rus, Matej Perovnik
Morske živali kot navdih za nevroznanstvenike: morski konjiček, morski zajček in klobučnjak
Tina Bregant
Metoda Feldenkrais: gibanje in nevroplastičnost
Mateja Pate
Etično naravnana animalna nevroznanost
Maša Čater
Helena Motaln, Boris Rogelj
eSinapsa, 2023-25
Urban Košak, Damijan Knez, Anže Meden, Simon Žakelj, Jurij Trontelj, Jure Stojan, Maja Zakošek Pipan, Kinga Sałat idr.
eSinapsa, 2024-26
Naravno okolje kot vir zdravja in blagostanja
Karin Križman, Grega Repovš, Gaja Zager Kocjan, Gregor Geršak
Katja Peganc Nunčič, Damjan Osredkar
Tanja Goltnik
Ali je zgodnje vstajanje dedno?
Cene Skubic, Laura Plavc, Damjana Rozman, Leja Dolenc Grošelj
eSinapsa, 2024-27
Širša terapevtska uporaba ketamina: potenciali in izzivi
Kristian Elersič
Moč vpliva socialne opore na bolečino
Jana Verdnik
Benjamin Bušelič
Urška Černe, Anemari Horvat, Robert Zorec, Nina Vardjan
eSinapsa, 2025-28
Maša Čater, Nastja Blagovič, Urška Jerič, Agata Kokalj Malovrh, Nuša Balen, Tanja Kunej
Vpliv izobrazbe na skrb za zdravje možganov
Hana Kos, Matej Perovnik
Selena Horvat, Anja Pišlar
eSinapsa, 2025-29
Knjiga Kje so moji ključi kot primer narativne medicine
Zdenka Čebašek-Travnik, Saša Novak
Vpliv anestetikov na oksidativni stres
Katerina Tomsič, Alenka Nemec Svete
Rak, živčni in imunski sistem – kako so med seboj povezani?
Maja Čemažar, Tanja Jesenko, Urša Lampreht Tratar, Maša Omerzel
Multipla skleroza je kronična vnetna bolezen osrednjega živčevja, za katero je značilna izguba mielina. Pri tej bolezni je remielinizacija pogosto neučinkovita, saj oligodendrociti ne dozorijo v funkcionalne mielinizirajoče celice 1. V nedavni raziskavi smo pokazali, da glikolitični encim γ-enolaza spodbuja diferenciacijo oligodendrocitov, medtem ko lizosomska peptidaza katepsin X njeno delovanje zmanjšuje z encimsko razgradnjo. Ugotovitve razkrivajo nov mehanizem uravnavanja mielinske obnove in izpostavljajo potencialno terapevtsko tarčo za zdravljenje bolezni, povezanih z izgubo mielina.
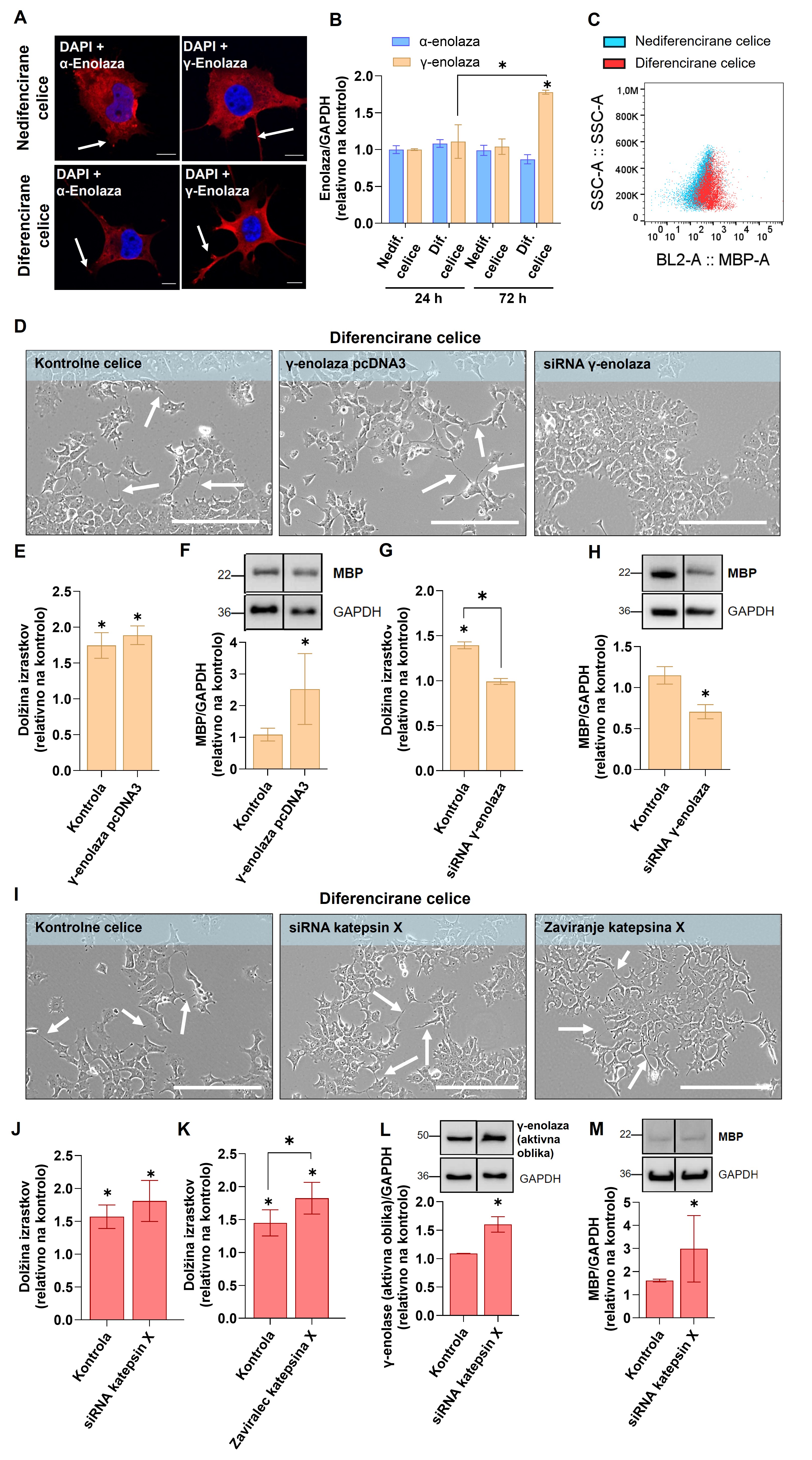
Oligodendrociti so specializirane celice glije v osrednjem živčevju, ki tvorijo mielinski ovoj aksonov ter tako omogočajo hitro prevajanje živčnih impulzov in presnovno podporo aksonom 2. Njihovo nastajanje iz oligodendrocitnih prekurzorskih celic (OPC) je dinamičen proces, ki vključuje številne signalne poti, preoblikovanje citoskeleta in spremembe v izražanju specifičnih genov. Eden od glavnih označevalcev zrelih oligodendrocitov je mielinski bazalni protein (angl. myelin basic protein, MBP), katerega izražanje sovpada z napredovanjem v funkcionalno mielinizirajoče celice 3 (Slika 1). V bolezenskih stanjih, kot je multipla skleroza, je sposobnost preživelih OPC, da se diferencirajo v zrele oligodendrocite, pogosto okrnjena 1. Prepoznavanje novih dejavnikov, ki bi lahko spodbudili ta proces, zato predstavlja eno od ključnih usmeritev sodobne regenerativne nevroznanosti.
Pri diferenciaciji oligodendrocitov in remielinizaciji imajo pomembno vlogo tudi nevrotrofični dejavniki, kot je možganski nevrotrofični dejavnik (angl. brain-derived neurotrophic factor, BDNF), ki prek receptorjev na površini celic spodbuja njihovo diferenciacijo 4. Med molekulami, ki izkazujejo nevrotrofično podporo, je tudi izooblika glikolitičnega encima enolaze – γ-enolaza. V možganih sesalcev obstajata dve obliki encima enolaze, in sicer α-enolaza (angl. α-enolase, ENO1), ki je prisotna v različnih vrstah celic, in γ-enolaza (angl. γ-enolase, ENO2), ki je značilna predvsem za nevronske celice (Slika 2). Med razvojem in diferenciacijo nevronov pride do spremembe v izražanju izooblik enolaze, pri čemer α-enolazo postopno zamenja γ-enolaza, ki prevzame pomembnejšo vlogo v specializiranih nevronskih funkcijah 5. Nevrotrofična aktivnost γ-enolaze izhaja iz njenega C-končnega dela, ki omogoča vezavo na ogrodni protein γ1-sintrofin in prenos encima k plazemski membrani 6, kjer γ-enolaza interagira s tirozin-kinaznim receptorjem, kar sproži signalne poti, ključne za preživetje in diferenciacijo celic 7. Trofično delovanje γ-enolaze je odvisno od ohranjenosti njenega C-končnega dela, ki je ključen za aktivacijo signalnih poti. Katepsin X (angl. cathepsin X, CTSX) encimsko cepi C-končni aminokislini in s tem zavira njen biološki učinek 8. Čeprav je vloga γ-enolaze pri razvoju nevronov dobro opredeljena, njen pomen v procesu diferenciacije oligodendrocitov in mehanizem uravnavanja s katepsinom X v teh celicah doslej nista bila podrobneje raziskana.
V nedavni raziskavi smo preverili, ali γ-enolaza spodbuja diferenciacijo oligodendrocitov in ali je ta funkcija uravnavana s proteolitično aktivnostjo katepsina X 9. Uporabili smo človeško oligodendroglialno celično linijo HOG, ki omogoča stabilno in ponovljivo preučevanje oligodendrocitne diferenciacije v in vitro pogojih. Diferenciacijo smo spodbudili s protokolom, povzetim iz uveljavljene literature, ki vključuje spremembo gojiščnih pogojev, ter spremljali spremembe v izražanju izooblik enolaze in MBP kot označevalca zrelosti oligodendrocitov. Izvedli smo funkcionalne poskuse s povečanjem in utišanjem izražanja γ-enolaze ter zaviranjem in utišanjem katepsina X.
Rezultati so pokazali, da med diferenciacijo celic HOG pride do značilnega preklopa v izražanju α-enolaze v γ-enolazo, kar je bilo do sedaj pokazano le na nevronskih celicah. S konfokalno mikroskopijo smo opazili, da se α-enolaza izraža v citoplazmi tako nediferenciranih kot diferenciranih celic oligodendrocitov, medtem ko je γ-enolaza prisotna ob plazemski membrani in vzdolž celičnih izrastkov (Slika 3A). Z encimskim imunosorbentnim testom smo kvantitativno analizirali izražanje α- in γ-enolaze v različnih fazah diferenciacije oligodendrocitov. Rezultati so pokazali, da se izražanje α-enolaze med diferenciacijo ne spremeni statistično značilno, nasprotno pa se izražanje γ-enolaze med diferenciacijo povečuje, kar nakazuje njeno vlogo pri uravnavanju dozorevanja oligodendrocitov v mielinizirajoče celice (Slika 3B). V diferenciranih celicah je γ-enolaza postala prevladujoča izooblika, kar je sovpadalo z izrazito povišano ravnjo mielinskega MBP (Slika 3C). Ti podatki kažejo, da je povečano izražanje γ-enolaze povezano z napredovanjem celic v mielinizirajoči fenotip.
Da bi ugotovili, ali γ-enolaza deluje le kot spremljevalni pokazatelj diferenciacije ali ima vlogo pri njenem spodbujanju, smo v oligodendrocitih povečali njeno izražanje z vnosom plazmida z zapisom za γ-enolazo. Celice z višjo ravnjo izražanja tega encima so pokazale izrazitejše morfološke spremembe, značilne za zrele oligodendrocite, tj. večjo razvejanost in daljše izrastke, kar smo potrdili s svetlobno mikroskopijo (Slika 3D) in kvantitativno analizo (Slika 3E). Obenem smo z analizo prenosa po westernu pokazali znatno višje ravni MBP (Slika 3F). Nasprotno pa je utišanje gena za γ-enolazo z uporabo male interferenčne RNA zavrlo diferenciacijo, kar se je kvantitativno odražalo v zmanjšani razvejenosti in krajših celičnih izrastkih (Slika 3G) ter znižani ravni izražanja MBP (Slika 3H). Rezultati kažejo, da γ-enolaza ne predstavlja le označevalca diferenciacije, temveč aktivno spodbuja zorenje oligodendrocitov v mielinizirajoče celice.
Poleg funkcionalne vloge γ-enolaze smo raziskali tudi mehanizme, ki uravnavajo njeno aktivnost. Znano je, da katepsin X cepi C-končni del γ-enolaze, kar prepreči njeno interakcijo z ogrodnim proteinom γ1-sintrofinom, potrebno za aktivacijo trofičnih signalnih poti 6. Z namenom preučitve vpliva katepsina X na uravnavanje γ-enolaze v diferenciranih oligodendrocitih smo njegovo delovanje zavrli z dvema pristopoma: z utišanjem izražanja s pomočjo male interferenčne RNA in z uporabo zaviralca proteolitične aktivnosti katepsina X. Morfološko analizo, izvedeno s svetlobno mikroskopijo, smo uporabili za oceno dolžine in razvejenosti celičnih izrastkov (Slika 3I), pri čemer smo v obeh primerih tudi kvantitativno potrdili njihovo izrazito podaljšanje (Slika 3J, 3K), kar je značilno za napredovalo diferenciacijo v mielinizirajoči fenotip. Poleg tega smo s pomočjo analize prenosa po westernu potrdili, da utišanje izražanja katepsina X vodi do povečane ravni aktivne, necepljene oblike γ-enolaze, kar dodatno potrjuje povezavo med delovanjem katepsina X in uravnavanjem aktivnosti γ-enolaze (Slika 3L). Hkrati je bilo zaznano tudi povišano izražanje MBP ob utišanem izražanju katepsina X (Slika 3M), kar dodatno potrjuje napredovanje oligodendrocitov v mielinizirajoče celice.
Izsledki raziskave kažejo, da γ-enolaza ni zgolj presnovni encim, temveč pomemben dejavnik, ki spodbuja zorenje oligodendrocitov, s čimer neposredno prispeva k nastajanju mielinskega ovoja. Delovanje γ-enolaze pa je tesno povezano s strukturo njenega C-končnega dela, ki je bistven za njeno nevrotrofično delovanje. Slednja predstavlja tarčo lizosomski peptidazi katepsinu X, ki s cepitvijo omejuje nevrotrofični učinek γ-enolaze. Izsledki raziskave imajo pomembne implikacije za razvoj terapevtskih strategij, usmerjenih v obnovo mielina pri nevrodegenerativnih boleznih. Ciljno povečanje ravni aktivne oblike γ-enolaze in zaviranje proteolitičnega delovanja katepsina X bi lahko predstavljala dva komplementarna pristopa za spodbujanje remielinizacije nevronov pri boleznih, kot je multipla skleroza.
Raziskava predstavlja prvi eksperimentalni dokaz, da γ-enolaza aktivno prispeva k diferenciaciji oligodendrocitov in tvorbi mielina, pri čemer je ta učinek uravnavan z encimsko aktivnostjo katepsina X. Ugotovitve dopolnjujejo razumevanje molekularnih mehanizmov mielinizacije in nakazujejo nove možnosti za ciljno zdravljenje bolezni, povezanih z demielinizacijo. Nadaljnje raziskave v naprednejših modelih, kot so tridimenzionalne celične kulture ali možganski organoidi, bodo ključne za potrditev teh mehanizmov v fizioloških in patoloških pogojih ter za proučevanje terapevtskih učinkov za namen morebitne klinične uporabe.
Raziskavo je financirala Javna agencija za znanstvenoraziskovalno in inovacijsko dejavnost Republike Slovenije (P4-0127).
Povezava do objave: https://www.sciencedirect.com/science/article/pii/S014181302501013X
Tepavčević V, Lubetzki C. Oligodendrocyte progenitor cell recruitment and remyelination in multiple sclerosis: the more, the merrier? Brain. 2022;145(12):4178-4192. doi:10.1093/brain/awac307 ↩
Simons M, Nave KA. Oligodendrocytes: Myelination and Axonal Support. Cold Spring Harb Perspect Biol. 2016;8(1):a020479. doi:10.1101/cshperspect.a020479 ↩
Bergles DE, Richardson WD. Oligodendrocyte Development and Plasticity. Cold Spring Harb Perspect Biol. 2016;8(2):a020453. doi:10.1101/cshperspect.a020453 ↩
Fletcher JL, Murray SS, Xiao J. Brain-Derived Neurotrophic Factor in Central Nervous System Myelination: A New Mechanism to Promote Myelin Plasticity and Repair. Int J Mol Sci. 2018;19(12):4131. doi:10.3390/ijms19124131 ↩
Horvat S, Kos J, Pišlar A. Multifunctional roles of γ-enolase in the central nervous system: more than a neuronal marker. Cell Biosci. 2024;14(1):61. doi:10.1186/s13578-024-01240-6 ↩
Hafner A, Obermajer N, Kos J. Gamma-1-Syntrophin Mediates Trafficking of Gamma-Enolase towards the Plasma Membrane and Enhances Its Neurotrophic Activity. Neurosignals. 2010;18(4):246-258. doi:10.1159/000324292 ↩
Pišlar A, Kos J. γ-Enolase enhances Trk endosomal trafficking and promotes neurite outgrowth in differentiated SH-SY5Y cells. Cell Commun Signal. 2021;19(1):118. doi:10.1186/s12964-021-00784-1 ↩
Obermajer N, Doljak B, Jamnik P, Fonović UP, Kos J. Cathepsin X cleaves the C-terminal dipeptide of alpha- and gamma-enolase and impairs survival and neuritogenesis of neuronal cells. Int J Biochem Cell Biol. 2009;41(8-9):1685-1696. doi:10.1016/j.biocel.2009.02.019 ↩
Horvat S, Fonović UP, Mitrović A, Zidar N, Kos J, Pišlar A. The α- to γ-enolase switch: The role and regulation of γ-enolase during oligodendrocyte differentiation. Int J Biol Macromol. 2025;301:140464. doi:10.1016/j.ijbiomac.2025.140464 ↩
Asist. Selena Horvat
Izr. prof. dr. Anja Pišlar
Univerza v Ljubljani, Fakulteta za farmacijo, Katedra za farmacevtsko biologijo
Prejeto: 20.5.2025
Objavljeno:16.6.2025